内网入口
邮箱
VPN
English
人才招聘
2018版
导航
程园新闻
热点新闻
专题新闻
媒体聚焦
学校概况
学校简介
学校领导
党委书记
校长
纪委书记
党委副书记
副校长
校领导
党委副书记、副校长
历任领导
上海交通大学机电分校
华东纺织工学院分院
上海工程技术大学
校区分布
组织机构
院系设置
党群机构
行政机构
直属机构
人才培养
本科生教育
研究生教育
留学生教育
高职高专教育
终身教育
创新创业教育
科研创新
科研项目
科研机构
招生就业
本专科、研究生招生
MBA/MPA招生
学生就业指导
合作交流
国际合作
国内合作
走进程园
公告与通知
首页
公告与通知
教学通知
回到首页
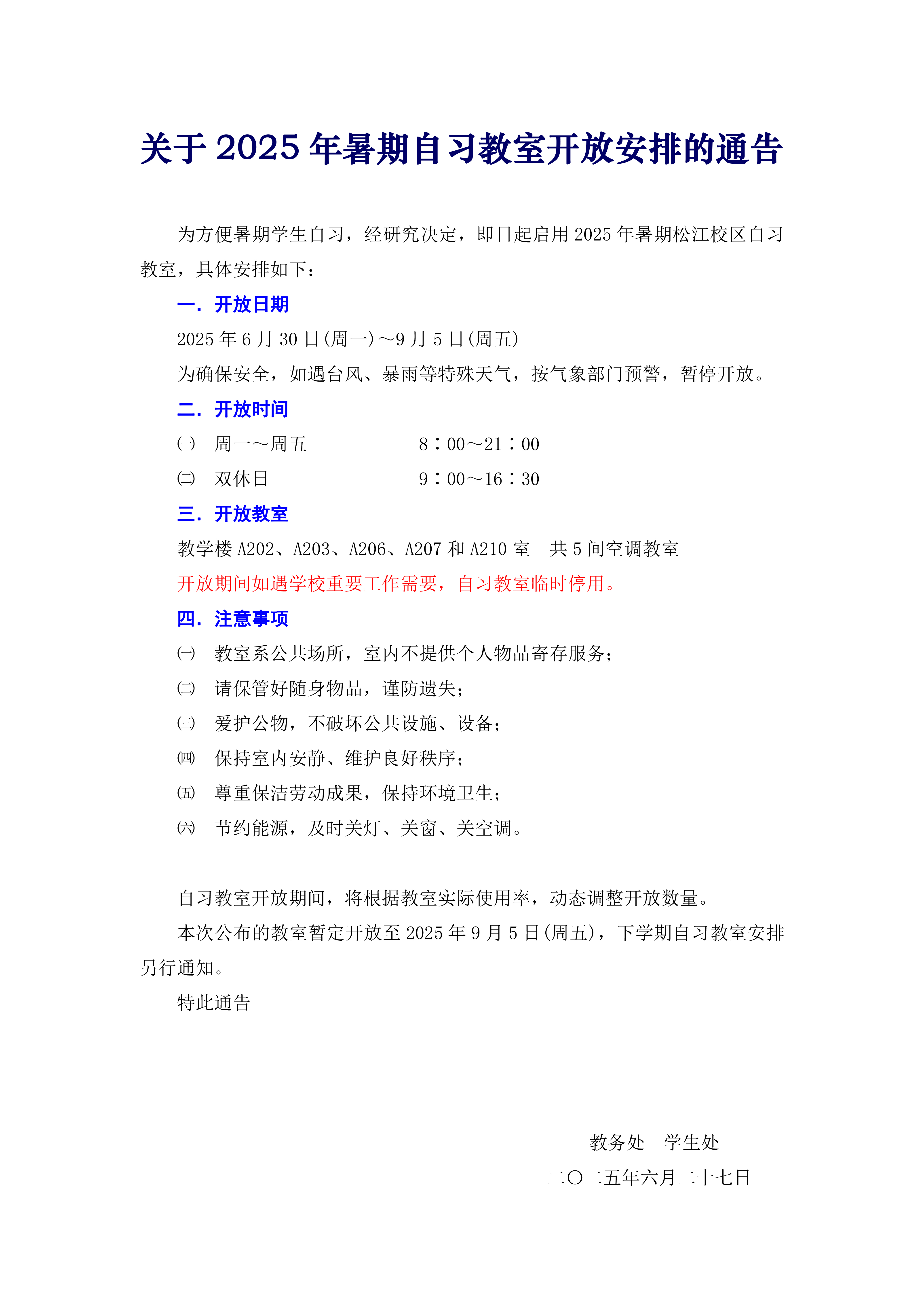
关于2025年暑期自习教室开放安排的通告
发布部门:教务处
发布日期:2025-06-24
相关新闻
Related information
教学通知
关于2026年全国高校商业精英挑战赛品牌策划竞赛(品牌策划赛道、数字营销赛道)校内选拔赛的结果公示
教学通知
关于2026年寒假期间自习教室开放安排的通告
教学通知
第二届上海工程技术大学大学生数据要素素质大赛暨第三届大学生数据要素素质大赛的参赛通知
教学通知
关于2026年本科教育教学团队组建调整工作的通知
教学通知
教师教学发展中心活动预告(2026年第1期)
教学通知
关于组织2026年中国大学生物理学术竞赛(CUPT)校内赛的通知
教学通知
关于参加2026年大学生创新训练计划项目启动会暨申报培训会的通知
教学通知
关于开展2026年全国大学生英语竞赛报名的通知
教学通知
关于2026年(第十八届)上海市大学生计算机应用能力大赛的参赛通知
教学通知
“开能健康杯”第三届上海市大学生节能减排社会实践与科技竞赛校内报名通知
教学通知
关于上海工程技术大学“具身智能机器人”专项班学生选拔的通知
教学通知
关于举办2025年大学生创新创业成果展暨校园双创文化展示周的通知
教学通知
关于申报2026年大学生创新训练计划项目的通知
教学通知
关于2026年全国高校商业精英挑战赛品牌策划竞赛(品牌策划赛道、数字营销赛道)校内选拔赛的参赛通知
教学通知
关于2025年国家级大学生创新训练项目结题验收答辩的通知
教学通知
关于申请预约2025-2026第二学期创新实验项目的通知
教学通知
关于组织申报上海高校教师教学能力提升试点班(第二期)的通知
教学通知
关于开展2026年学科竞赛目录调整申报工作的通知
教学通知
教师教学发展中心行知论坛丨活动预告(2025年第13期)
教学通知
第十七届蓝桥杯全国大学生软件和信息技术大赛软件赛校内选拔赛成绩公示